I am trying to plot some values grouped by a column and compare them. I used
for key, grp in df.groupby([gcol]):
ax = grp.plot.line(ax=ax,linestyle="--",marker="o", x='steps', y='rouge_score', label=key, color=colors[gi])
gi += 1
if gi > len(colors) - 1: gi = 0
name += key + "_"
ax.set_xticks(df["steps"].unique())
ax.set_title(name)
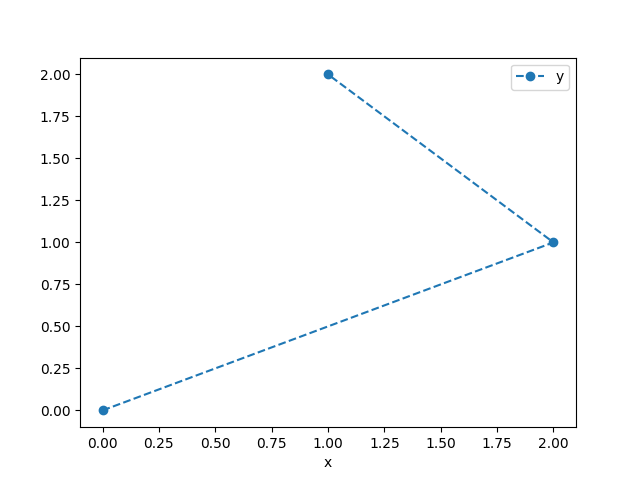
However, as you see in the picture, it connects the points in order of y axis, while I want to connect them in order of x axis. For example for the red line it must first be connected to the point at 4500 and then the point at 9000
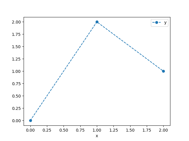
>Solution :
Sort your values by x:
Setup a MRE:
df = pd.DataFrame({'x': [0, 2, 1], 'y': [0, 1, 2]})
Without sort:
df.plot.line(x='x', y='y', marker='o', ls='--')
With sort:
df.sort_values('x').plot.line(x='x', y='y', marker='o', ls='--')


