I have two functions, with a range-specific argument. I can’t get them on one chart in any way.
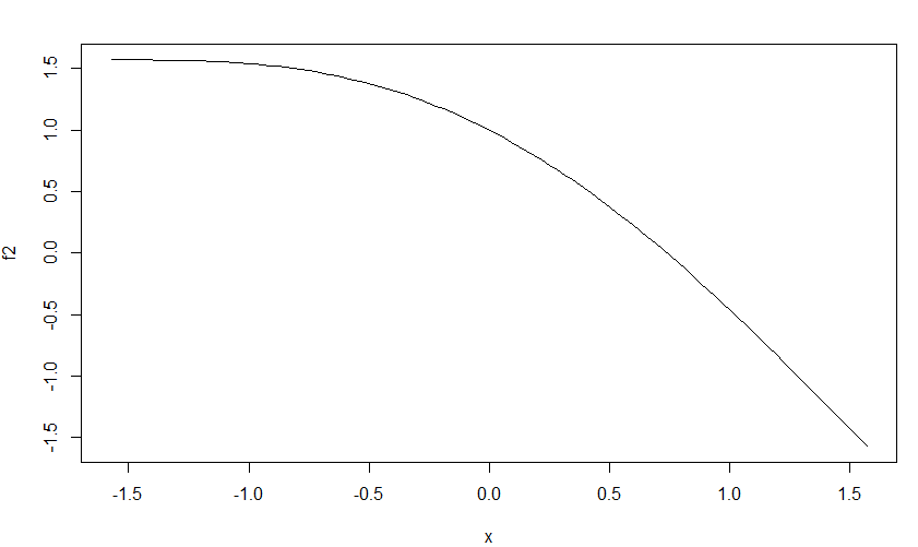
f1 = function(x1){
return (sqrt(64-x1^2))
}
f2 = function(x2){
return (cos(x2) - x2)
}
plot(f1,-5, 1)
plot(f2,-pi/2, pi/2)
I just started to learn this language, and I do not quite understand how this process can be performed.
If I execute the code, I get the following:
I need these curves to be on the same graph
>Solution :
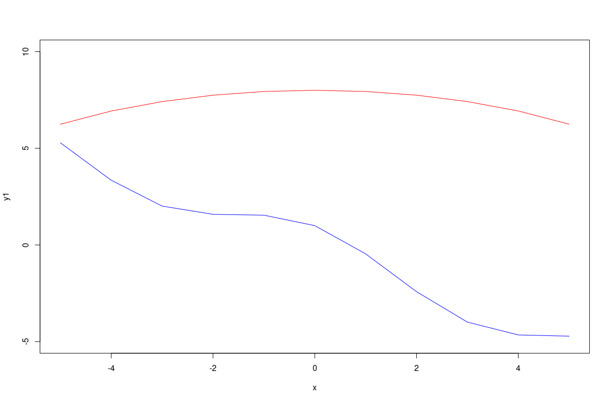
You can try the lines() argument to add to an existing plot:
f1 = function(x1){
return (sqrt(64-x1^2))
}
f2 = function(x2){
return (cos(x2) - x2)
}
x <- c(-5:5) # choose your x value range here
y1 <- mapply(FUN = f1,x1 = x) # lets get the y values before plotting
y2 <- mapply(FUN = f2,x2 = x) # lets get the y values before plotting
plot(x,y1, type = "l", col = "red", ylim = c(-5,10))
lines(x, y2, col = "blue", type = "l")
Giving you this:


