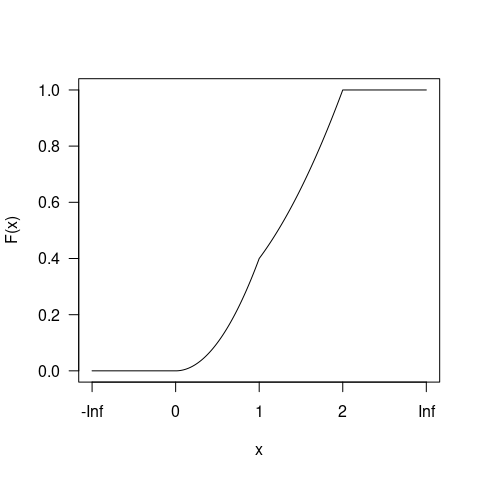
In the attached image I want to replace -1 by -Inf and 3 by Inf.
This is the code:
F <- function(x) {
f <- NULL
f[x < 0] <- 0
f[x >= 0 & x < 1] <- 0.4*x[x >= 0 & x < 1]^2
f[x >= 1 & x < 2] <- 0.2*x[x >= 1 & x < 2]^2 + (0.2)
f[x >= 2] <- 1
f
}
x <- seq(-1, 3, 0.01)
plot(x, F(x), type="l", las=1)
>Solution :
Use xaxt='n' to omit x-axis. axTicks(1) gives you current tick positions; you can replace first and last element and replace them with custom stuff.
plot(x, F(x), type="l", las=1, xaxt='n')
at1 <- axTicks(1)
at1[c(1, length(at1))] <- c('-Inf', 'Inf')
axis(1, at=axTicks(1), labels=at1)
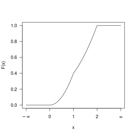
You could also use the symbols using bquotes, which you’d need to provide as.expression.
plot(x, F(x), type="l", las=1, xaxt='n')
atl <- axTicks(1)
atl[c(1, length(at))] <- sapply(c(bquote(-infinity), bquote(infinity)), as.expression)
axis(1, at=axTicks(1), labels=atl)


