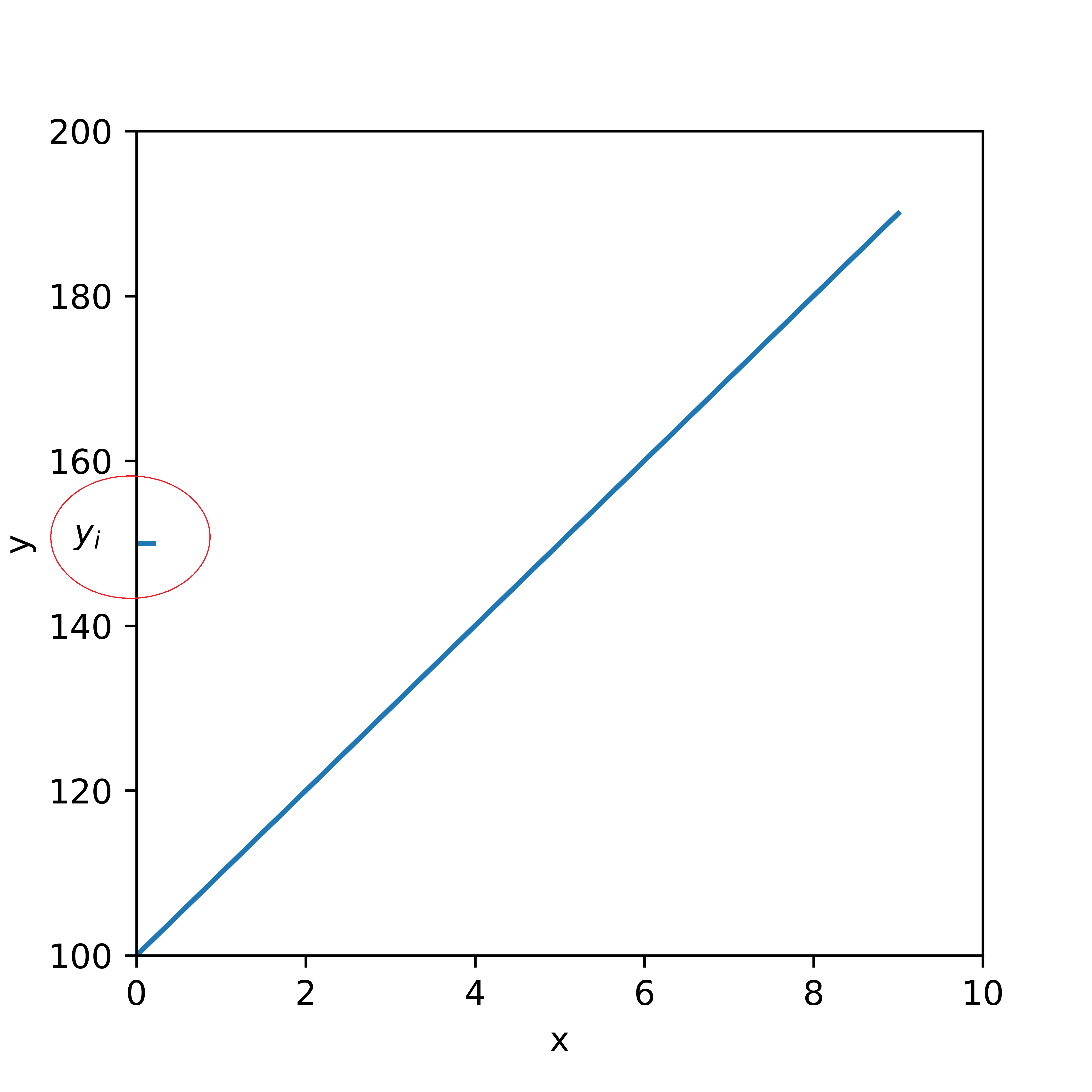
I am trying to plot a figure with a small tick mark across a particular point in y – axis and label that point. Here is a sample plot:
df = pd.DataFrame({'x': np.arange(10),
'y': np.arange(100, 200, 10)})
fig,ax = plt.subplots(figsize =(4.5,4.5))
ax.plot(df.x,df.y)
plt.xlabel('x')
plt.ylabel('y')
plt.xlim(0,10)
plt.ylim(100,200)
plt.annotate(r'$y_{i}$',\
xy = (0.2,150),
xytext = (-0.75,150))
ax.axhline(y=150, xmin=0, xmax=0.02)
plt.savefig("plot/sample plot.png", dpi = 1000)
plt.show()
plt.clf()
with this code I could produce following plot:

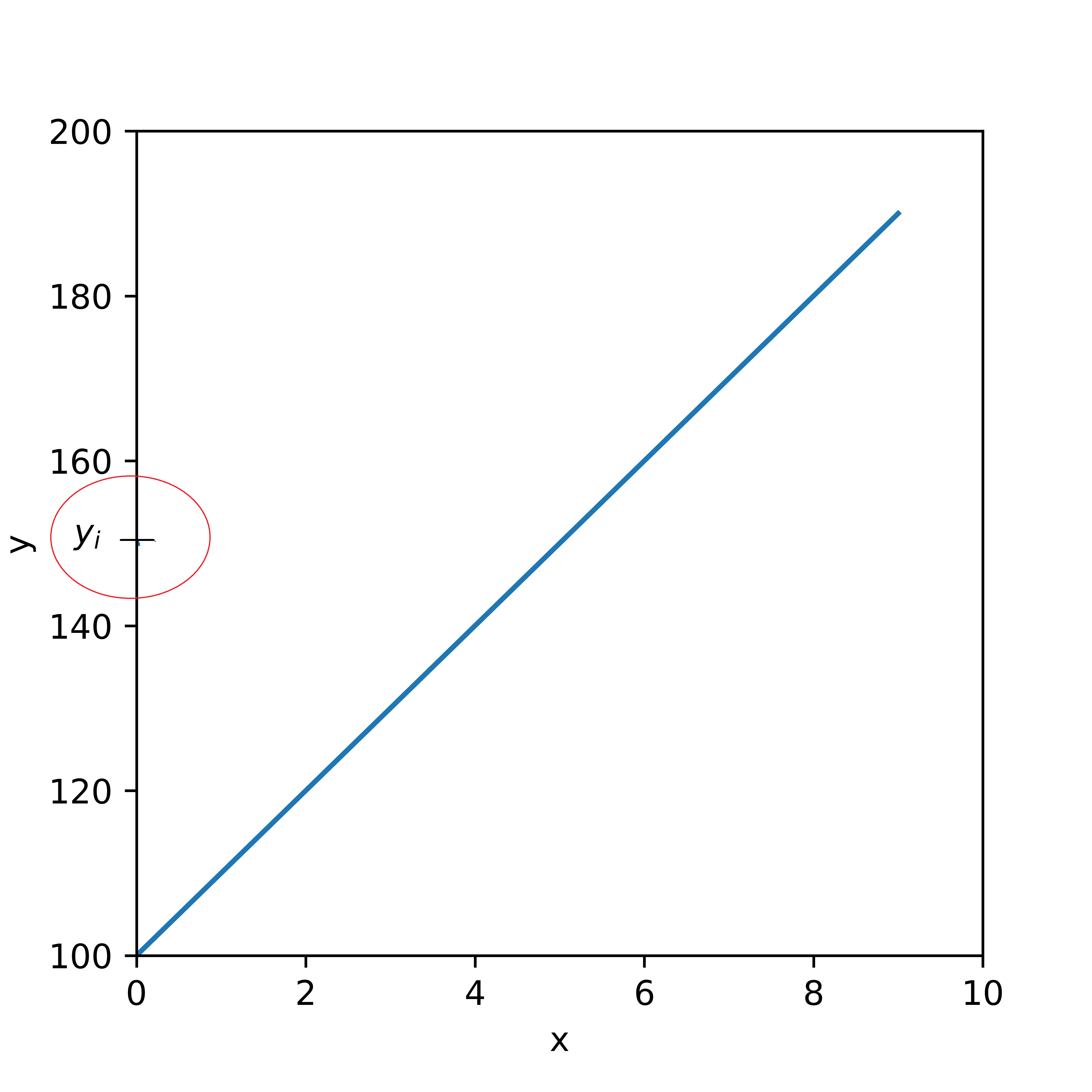
However, I want the tick marks across the y-axis as follows:
Any help would be highly appreciated.
Thanks!
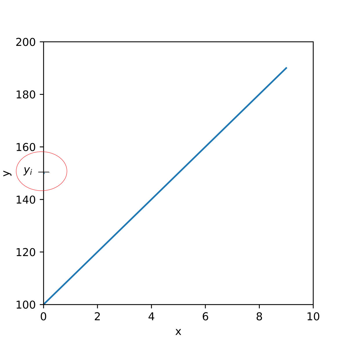
>Solution :
Since the artist outside of the Axes is clipped, you can set clip_on to False, and set xmin to a negative value, such as:
ax.axhline(y=150, xmin=-0.02, xmax=0.02, clip_on=False)