I’m a newbie in SQL, trying to find my way through.
and I’m being requested to
"Produce a list of number of items from each product which was ordered
in June 2004. Assume there’s a function MONTH() and YEAR()"
The given solution is:
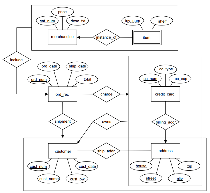
SELECT cat_num, COUNT(*)
FROM ord_rec AS O, include AS I
WHERE O.ord_num = I.ord_num AND
MONTH(O.ord_date) = 6 AND
YEAR(O.ord_date) = 2004
GROUP BY cat_num;
What I’m confused about is the COUNT(*). (specifically the asterisk within).
Does it COUNT all rows that are returned from the given query? So the asterisk refers to all of the returned ROWS? or am I far off?
Is it any different than having:
SELECT cat_num, COUNT(cat_num)
Thanks!
>Solution :
The COUNT(*) function returns the number of rows in a dataset using the SELECT statement. The function counts rows with NULL, duplicate, and non-NULL values.
The COUNT(cat_num) function returns the number of rows that do not contain NULL values.
Consider an example:
| Block | Range |
|---|---|
| A | 1-10 |
| A | 10-1 |
| B | (NULL) |
| B | (NULL) |
| B | (NULL) |
For this data,using query:
SELECT
COUNT(*),
COUNT(t.`Block`),
COUNT(t.`Range`)
FROM
`test_table` t
You’ll obtain results :
| count(*) | count(t.Block) |
count(t.Range) |
|---|---|---|
| 5 | 5 | 2 |
I hope that clears your confusion.
