I am trying to use sns.kdeplotto get a figure but I get the below error:
ValueError: could not convert string to float: ' 0.43082 0.45386'
Do you know how I can fix this error?
Code snippet:
data=pd.read_csv('input.txt', sep="\t", header = None)
sns.kdeplot(data=data, common_norm=False, palette=('b'))
input.txt:
0.43082 0.45386
0.35440 0.91632
0.16962 0.85031
0.07069 0.54742
0.31648 1.06689
0.57874 1.17532
0.18982 1.01678
0.31012 0.54656
0.31133 0.81658
0.53612 0.50940
0.36633 0.83130
0.37021 0.74655
0.28335 1.30949
0.11517 0.63141
0.24908 1.04403
-0.28633 0.46673
-0.13251 0.33448
-0.00568 0.53939
-0.03536 0.76191
0.24695 0.92592
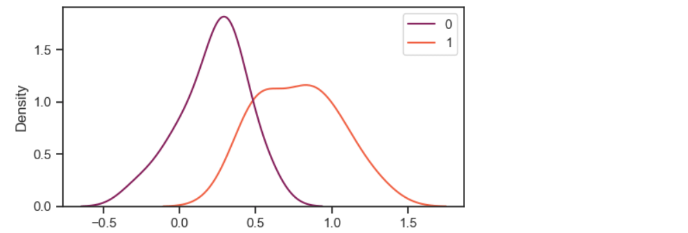
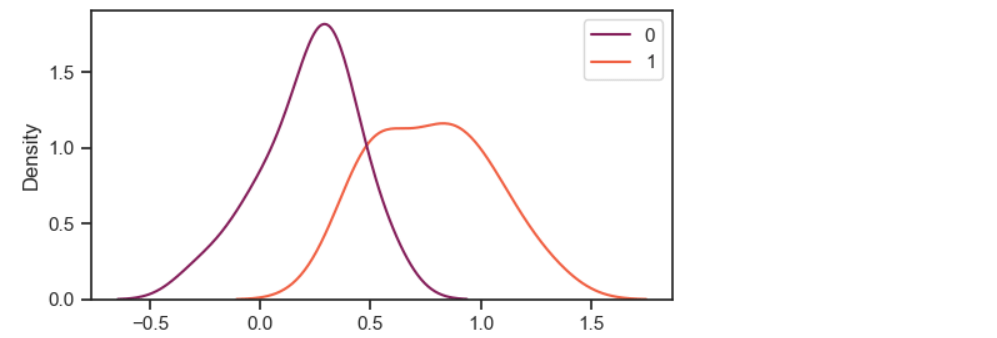
>Solution :
It seems that the delimiter of your (.txt) file is not a tab but whitespaces actually. Try this :
data = pd.read_csv("input.txt", sep="\s\s+", engine="python", header=None)
Plot :
plt.figure(figsize=(6, 3))
sns.kdeplot(data=data, common_norm=False, palette=sns.color_palette("rocket", 2));
