Given the following empty plot:
plot(1, type="n", xlab="x1", ylab="x2", xlim=c(0, 10), ylim=c(0, 10), axes = F)
axis(1, seq(0,10,1), pos = 0)
axis(2, seq(0,10,1), pos = 0)
lines(x = c(0,10), y = c(10,10))
lines(x = c(10,10), y = c(0,10))
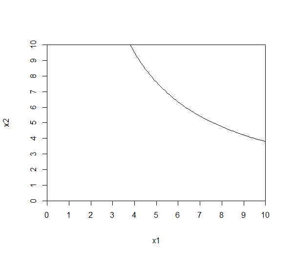
I would like to plot a smooth curve in which x1*x2 = 38, assuming x1 and x2 are both between 0 and 10.
What kind of function could I use to accomplish this?
>Solution :
You may try
plot(1, type="n", xlab="x1", ylab="x2", xlim=c(0, 10), ylim=c(0, 10), axes = F)
axis(1, seq(0,10,1), pos = 0)
axis(2, seq(0,10,1), pos = 0)
lines(x = c(0,10), y = c(10,10))
lines(x = c(10,10), y = c(0,10))
t <- seq(from = 3.8, to = 10, by = .1)
lines(x = t, y = 38/t)
